前幾日在我們FB的網友交流團中,有人問到Bryan關於「當初為何會想創業的問題」。 Bryan回答說:「其實他從沒想過「當老闆」這件事,也沒有創業的慾望,我純脆只是想做自己喜歡的事情,就是「幫助公司和個人運用管理知識」,但當時在台灣並沒有理想的工作,只好自己開一間了!」
下面就有網友回說,「少來了,那是你們厲害」。
不過,我得說我其實滿同意Bryan的說法。 我們一開始倒也不是刻意想創甚麼業,當時只是一片熱血想做些台灣沒有但我們想做的事情。 (所謂台灣沒有但我們想做的事:當年一般人講到專案管理就想到是考PMP。 但實際上專案管理明明還有很多別的事情、如排程軟體、如實務規劃、如進度控制等,訓練課程也可以不要只是背公式講理論。 這些我們會、也希望讓更實務的東西普及,我們想改造改造環境,所以就出來做了。 這大概是我們一開始熱血的初衷。) 雖然過程中不免有些跌跌撞撞、我們也犯過很多小錯,但始終沒碰上甚麼大的問題,也就一路開到現在。
也因為一開始並不是為了創業而創業,所以現在再回顧以往,我覺得創業這整件事其實沒有很多人以為的這麼可怕。 雖然過程中是得小心謹慎的執行與思考、財務控制還有市場資訊的反饋與調整也很重要,但這些其實都不需要多特殊的才能。 (當然,很多知識還是要學,可是我覺得那些都是一般人學得會的。) 最少以目前的環境而言,你的整體規劃只需要稍微高於平均值(Above Average),應該就可以在社會上存活下來。 並沒有一定要像賈伯斯或是比爾蓋茲那樣的天才,也沒有一定要有甚麼前人從來沒做過的絕妙點子;只要你願意把一件已經存在的事情做得比別人好一些,找到一個市場有需求可是還不滿意的既有商業模式,都可以讓你在社會存活。 雖然未必能因此致富,但最少絕對不會餓死的。
大部分人其實不是沒有能力,而僅僅只是不敢。 或也不能說是不敢,而是心力常常放在不一樣層面的思考上。
比方說我周圍認識很多朋友,或是我們的網友,其中絕大部分的人,我覺得他們在「綜合能力」上都比我與Bryan強大的多。 這真的不是客氣! 因為要在一個複雜的大公司中長期存活下去,其實背後需要堅毅、需要智慧、需要政治謀略、需要人脈經營、需要揣摩老闆心意,這些能力與投入的努力絕對不比出來社會創業來的容易(看看半澤直樹)。 上班族每天兢兢業業的害怕犯錯,這過程中承擔的心理壓力也是很重的。 所以我不會說創業很簡單,但要當一個好的上班族,其實也不簡單的。
創業跟上班族唯一要說有甚麼差異,就在於面對同一個情境時,思考點會不太相同。 比方說,看到某個商業機會。 我們想想沒花多少錢,賠了也還能承擔,就會想試試看。 錯了,最多就改一改或是撤回來就是。 可是在公司當小主管的人,可能得考慮很多事情。 畢竟公司會怕你犯錯,你也得小心避免不能犯錯。 就算是小錯,內部檢討起來,從被罵到從此冰凍都有可能。 可是創業者基本上就是不斷的在犯錯 - 犯錯、然後修正錯誤,然後發現那裡又有錯誤,又不斷修正的過程。
所以如果你能轉換腦袋的話,其實人人都可以當創業家的。 但反過來說,如果是持續抱著上班族的思考方式離職創業,那就有可能會碰到一些困難了。 因為我自己看過很多在大企業中待到處長、副總,因為理念或是升不上去一怒出來自立門戶的朋友。 他們只是把在大公司的思維模式一股腦地搬出來,可是沒有意識到當自己是個企業主時,大公司的主管經驗其實不能完全複製。 很多經驗甚至是有害的,或是只有在一定規模的公司才有用的。 若沒有這樣的意識,自己的公司就會暴露在很高的風險之中的。
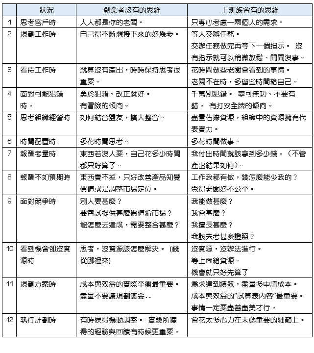
總而言之,我把一些上班族跟創業者在思考上常有明確差異的地方列出來。 大家可以參考參考,也可以看看自己的思維到底是偏左還是偏右。
要提醒的是,我是沒有想鼓勵人人都跳出來創業。 只是如果你在午夜夢迴,覺得人生似乎隱約有些遺憾。 那你可以透過這張圖看看你自己在思維面的完成度。 相信我,對大部分人而言,能力絕對都不是問題,思維模型才是...

本文已授權時報出版社,收錄於【三年後,你的工作還在嗎?】一書。若有轉載需求,請與時報聯繫。
本站所有文章未經事先書面授權,請勿任意利用、引用、轉載。









